温馨提示:本文最后更新于
2026-01-20 12:04:03,某些文章具有时效性,若有错误或已失效,请在评论区留言。tgAI全自动翻译智能人工客服 客服机器人源码 带视频搭建教程
互联网转载 具体未测试
功能说明:
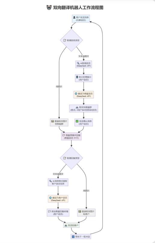
1.双向功能,这个不用说
2.将客户消息翻译为客服配置的指定语言,不管客户消息是哪个国家的语言,只要是deepseek能识别的语言都可以。
3.将客户发送的消息翻译为符合客户国家口语习惯的语言



















暂无评论内容